Product Summary
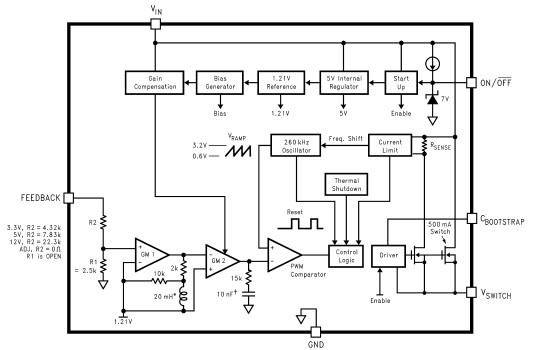
The LM2674M-3.3 is a 500 mA Step-Down Voltage Regulator. It is a monolithic integrated circuit built with a LMDMOS process. The LM2674M-3.3 provides all the active functions for a step-down (buck) switching regulator, capable of driving a 500 mA load current with excellent line and load regulation. The device is available in fixed output voltages of 3.3V, 5.0V, 12V, and an adjustable output version. The applications of the LM2674M-3.3 are Simple High Efficiency (>90%) Step-Down (Buck) Regulator, Efficient Pre-Regulator for Linear Regulators, Positive-to-Negative Converter. The device operates at a switching frequency of 260 kHz, thus allowing smaller sized filter components than what would be needed with lower frequency switching regulators.
Parametrics
LM2674M-3.3 absolute maximum ratings: (1)Supply Voltage:45V; (2)ON/OFF Pin Voltage:-0.1V ≤ VSH ≤ 6V; (3)Switch Voltage to Ground:-1V; (4)Boost Pin Voltage VSW :+8V; (5)Feedback Pin Voltage:-0.3V ≤ VFB ≤ 14V; (6)ESD Susceptibility: Human Body Model:2 kV; (7)Power Dissipation:Internally Limited.
Features
LM2674M-3.3 features: (1)Efficiency up to 96%; (2)Available in SO-8, 8-pin DIP and LLP packages; (3)Computer Design Software LM267X Made Simple(version 6.0); (4)Simple and easy to design with; (5)Requires only 5 external components; (6)Uses readily available standard inductors; (7)3.3V, 5.0V, 12V, and adjustable output versions; (8)Adjustable version output voltage range: 1.21V to 37V; (9)±1.5% max output voltage tolerance over line and load conditions; (10)Guaranteed 500mA output load current; (11)0.25Ω DMOS Output Switch; (12)Wide input voltage range: 8V to 40V; (13)260 kHz fixed frequency internal oscillator; (14)TTL shutdown capability, low power standby mode; (15)Thermal shutdown and current limit protection.
Diagrams

| Image | Part No | Mfg | Description | ![]() |
Pricing (USD) |
Quantity | ||||||||||||
|---|---|---|---|---|---|---|---|---|---|---|---|---|---|---|---|---|---|---|
![]() |
![]() LM2674M-3.3 |
![]() National Semiconductor (TI) |
![]() Switching Converters, Regulators & Controllers |
![]() Data Sheet |
![]()
|
|
||||||||||||
![]() |
![]() LM2674M-3.3/NOPB |
![]() National Semiconductor (TI) |
![]() Switching Converters, Regulators & Controllers PWR CONVERTER HI EFF 500MA SD VLTG REG |
![]() Data Sheet |
![]()
|
|
||||||||||||
(China (Mainland))










