Product Summary
The LM566CN is a general purpose voltage controlled oscillator which may be used to generate square and triangular waves, the frequency of which is a very linear function of a control voltage. The frequency is also a function of an external resistor and capacitor. The LM566CN is specified for operation over the 0℃ to 70℃ temperature range. The applications of the LM566CN are: (1)FM modulation; (2)Signal generation; (3)Function generation; (4)Frequency shift keying; (5)Tone generation.
Parametrics
LM566CN absolute maximum ratings: (1)Power Supply Voltage: 26V; (2)Power Dissipation (Note 1): 1000 mW; (3)Operating Temperature Range, LM566CN: 0℃ to 70℃; (4)Lead Temperature (Soldering, 10 sec.): 260℃.
Features
LM566CN features: (1)Wide supply voltage range: 10V to 24V; (2)Very linear modulation characteristics; (3)High temperature stability; (4)Excellent supply voltage rejection; (5)10 to 1 frequency range with fixed capacitor; (6)Frequency programmable by means of current, voltage, resistor or capacitor.
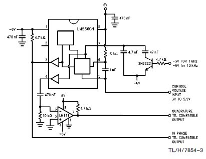
Diagrams

![]() |
![]() LM56 |
![]() Other |
![]() |
![]() Data Sheet |
![]() Negotiable |
|
||||||
![]() |
![]() LM560 |
![]() Seoul Semiconductor |
![]() Standard LED - Through Hole Warm White |
![]() Data Sheet |
![]() Negotiable |
|
||||||
![]() |
![]() LM560A |
![]() Seoul Semiconductor |
![]() Standard LED - Through Hole Warm White |
![]() Data Sheet |
![]() Negotiable |
|
||||||
![]() |
![]() LM5642 |
![]() Other |
![]() |
![]() Data Sheet |
![]() Negotiable |
|
||||||
![]() |
![]() LM5642EVAL-KIT |
![]() |
![]() BOARD EVALUATION LM5642 |
![]() Data Sheet |
![]()
|
|
||||||
![]() |
![]() LM5642EVAL-KIT/NOPB |
![]() National Semiconductor (TI) |
![]() Power Management IC Development Tools LM5642 EVAL KIT |
![]() Data Sheet |
![]()
|
|
||||||
(China (Mainland))









