Product Summary
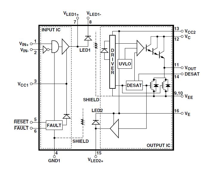
The A316J is a 2.0 Amp Gate Drive Optocoupler with Integrated (VCE) Desaturation Detection and Fault Status Feedback. It makes IGBT VCE fault protection compact, affordable, and easy-toimplement.
Parametrics
A316J absolute maximum ratings: (1)Storage Temperature, Ts: -55 to 125℃; (2)Operating Temperature, TA: -40 to 100℃; (3)Output IC Junction Temperature, TJ: 125℃; (4)Peak Output Current, |Io(peak)|: 2.5 A max; (5)Fault Output Current, IFAULT: 8.0 mA max; (6)Positive Input Supply Voltage, VCC1: -0.5 to 5.5 Volts; (7)Input Pin Voltages, VIN+, VIN- and VRESET: -0.5V to VCC1; (8)Total Output Supply Voltage, (VCC2 - VEE): -0.5 to 35V; (9)Negative Output Supply Voltage, (VE - VEE): -0.5 to 15V; (10)Positive Output Supply Voltage, (VCC2 - VE): -0.5 to 35 - (VE - VEE); (11)Gate Drive Output Voltage, Vo(peak): -0.5 to VCC2; (12)Collector Voltage ,VC: VEE + 5 V to VCC2; (13)DESAT Voltage, VDESAT: VE to VE + 10; (14)Output IC Power Dissipation, PO: 600 mW; (15)Input IC Power Dissipation, PI: 150mW.
Features
A316J features: (1)Drive IGBTs up to IC = 150 A, VCE = 1200 V; (2)Optically Isolated, FAULT Status Feedback; (3)SO-16 Package; (4)CMOS/TTL Compatible; (5)500 ns Max. Switching Speeds; (6)User Configurable: Inverting, Non-inverting, Auto-Reset, Auto-Shutdown; (7)Wide Operating VCC Range: 15 to 30 Volts; (8)-40 to +100℃ Operating Temperature Range; (9)15 kV/μs Min. Common Mode Rejection (CMR) at VCM = 1500 V; (10)Regulatory Approvals: UL, CSA, IEC/EN/DIN EN 60747-; (11)5-2 (891 Vpeak Working Voltage).
Diagrams

![]() |
![]() A3163ELT |
![]() Other |
![]() |
![]() Data Sheet |
![]() Negotiable |
|
||||
![]() |
![]() A3163 |
![]() Other |
![]() |
![]() Data Sheet |
![]() Negotiable |
|
||||
![]() |
![]() A3161 |
![]() Other |
![]() |
![]() Data Sheet |
![]() Negotiable |
|
||||
(China (Mainland))








