Product Summary
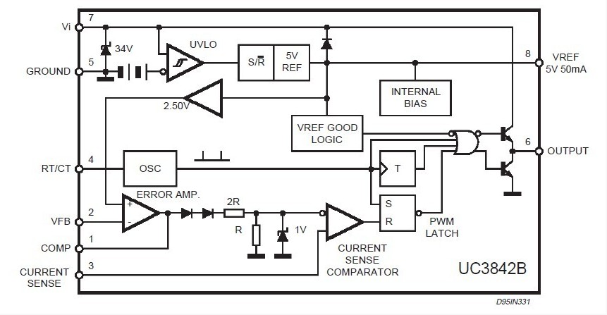
The UC3843B is a high performance current mode PWM controller. It provides the necessary features to implement off-line or DC to DC fixed frequency current mode control schemes with a minimal external parts count. Internally implemented circuits of the UC3843B include a trimmed oscillator for precise DUTY CYCLE CONTROL under voltage lock out featuring start-up current less than 0.5mA, a precision reference trimmed for accuracy at the error amp input, logic to insure latched operation, the UC3843B also provides current limit control, and a totem pole output stage designed to source or sink high peakcurrent.
Parametrics
UC3843B absolute maximum ratings: (1)Vi Supply Voltage (low impedance source): 30 V; (2)IO Output Current: ±1 A; (3)EO Output Energy (capacitive load): 5 mJ; (4)Analog Inputs (pins 2, 3): -0.3 to 5.5 V; (5)Error Amplifier Output Sink Current: 10 mA; (6)Ptot Power Dissipation at Tamb ≤ 25 ℃ (Minidip) 1.25 W; (7)Ptot Power Dissipation at Tamb ≤ 25 ℃ (SO8): 800 mW; (8)Tstg Storage Temperature Range: -65 to 150 ℃; (9)TJ Junction Operating Temperature: -40 to 150 ℃; (10)TL Lead Temperature (soldering 10s): 300 ℃.
Features
UC3843B features: (1)trimmed oscillator for precise frequency control; (2)oscillator frequency guaranteed at 250khz; (3)current mode operation to 500khz; (4)automatic feed forward compensation; (5)latching pwm for cycle-by-cycle current limiting; (6)internally trimmed reference with undervoltage lockout; (7)high current totem pole output; (8)undervoltage lockout with hysteresis; (9)low start-up and operating current.
Diagrams

| Image | Part No | Mfg | Description | ![]() |
Pricing (USD) |
Quantity | ||||||||||||
|---|---|---|---|---|---|---|---|---|---|---|---|---|---|---|---|---|---|---|
![]() |
![]() UC3843B |
![]() Other |
![]() |
![]() Data Sheet |
![]() Negotiable |
|
||||||||||||
![]() |
![]() UC3843BD |
![]() ON Semiconductor |
![]() Current Mode PWM Controllers 52kHz 1A Current PWM |
![]() Data Sheet |
![]() Negotiable |
|
||||||||||||
![]() |
![]() UC3843BD1G |
![]() ON Semiconductor |
![]() Current Mode PWM Controllers 52kHz 1A Current PWM w/96% Duty Cycle Max |
![]() Data Sheet |
![]()
|
|
||||||||||||
![]() |
![]() UC3843BD1R2 |
![]() ON Semiconductor |
![]() Current Mode PWM Controllers 52kHz 1A Current PWM |
![]() Data Sheet |
![]() Negotiable |
|
||||||||||||
![]() |
![]() UC3843BD1R2G |
![]() ON Semiconductor |
![]() Current Mode PWM Controllers 52kHz 1A Current PWM w/96% Duty Cycle Max |
![]() Data Sheet |
![]()
|
|
||||||||||||
![]() |
![]() UC3843BDG |
![]() ON Semiconductor |
![]() Current Mode PWM Controllers ANA SMPS PWM CNTRL |
![]() Data Sheet |
![]()
|
|
||||||||||||
![]() |
![]() UC3843BVD1R2G |
![]() ON Semiconductor |
![]() Current Mode PWM Controllers 52kHz 1A Current PWM w/96% Duty Cycle Max |
![]() Data Sheet |
![]()
|
|
||||||||||||
![]() |
![]() UC3843BVN |
![]() ON Semiconductor |
![]() Current Mode PWM Controllers 52kHz 1A Current PWM |
![]() Data Sheet |
![]() Negotiable |
|
||||||||||||
(China (Mainland))










