Product Summary
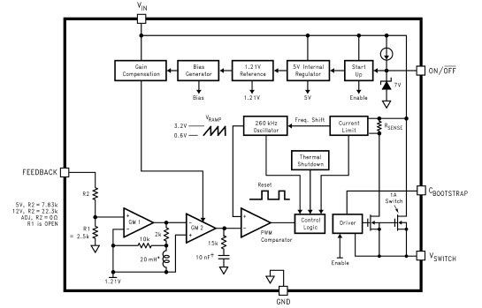
The LM2675M-3.3 is a 1A Step-Down Voltage Regulator. It provides all the active functions for a step-down(buck) switching regulator, capable of driving a 1A load current with excellent line and load regulation. The LM2675M-3.3 is available in fixed output voltages of 3.3V, 5.0V, 12V, and an adjustable output version. The applications of the LM2675M-3.3 are Simple High Efficiency (>90%) Step-Down (Buck) Regulator, Efficient Pre-Regulator for Linear Regulators, Positive-to-Negative Converter.
Parametrics
LM2675M-3.3 absolute maximum ratings: (1)Supply Voltage:45V; (2)ON/OFF Pin Voltage:-0.1V ≤ VSH ≤ 6V; (3)Switch Voltage to Ground:-1V; (4)Boost Pin Voltage:VSW +8V; (5)Feedback Pin Voltage:-0.3V ≤ VFB ≤ 14V; (6)ESD Susceptibility: Human Body Model:2 kV; (7)Power Dissipation:Internally Limited; (8)Storage Temperature Range -65℃ to +150℃; (9)Maximum Junction Temperature +150℃.
Features
LM2675M-3.3 features: (1)Efficiency up to 96%; (2)Available in SO-8, 8-pin DIP and LLP packages; (3)Computer Design Software LM267X Made Simple(version 6.0); (4)Simple and easy to design with; (5)Requires only 5 external components; (6)Uses readily available standard inductors; (7)3.3V, 5.0V, 12V, and adjustable output versions; (8)Adjustable version output voltage range: 1.21V to 37V; (9)±1.5% max output voltage tolerance over line and load conditions; (10)Guaranteed 1A output load current; (11)0.25Ω DMOS Output Switch; (12)Wide input voltage range: 8V to 40V; (13)260 kHz fixed frequency internal oscillator; (14)TTL shutdown capability, low power standby mode; (15)Thermal shutdown and current limit protection.
Diagrams

| Image | Part No | Mfg | Description | ![]() |
Pricing (USD) |
Quantity | ||||||||||||
|---|---|---|---|---|---|---|---|---|---|---|---|---|---|---|---|---|---|---|
![]() |
![]() LM2675M-3.3 |
![]() National Semiconductor (TI) |
![]() Switching Converters, Regulators & Controllers |
![]() Data Sheet |
![]()
|
|
||||||||||||
![]() |
![]() LM2675M-3.3/NOPB |
![]() National Semiconductor (TI) |
![]() Switching Converters, Regulators & Controllers HIGH EFF 1A STEP- DOWN VLTG REG |
![]() Data Sheet |
![]()
|
|
||||||||||||
(China (Mainland))










